日本公开资助中国“公知”名单惹议 当事人紧急回应
【吃瓜热点】日本外务省官网文件显示,清华青年作家蒋方舟、中国政法大学教授何兵等中国公共知识分子(简称公知)、大V获日方邀请并资助。这些受邀者撰写文章、出版书籍,被指在中国替日本做文宣,引发热议。
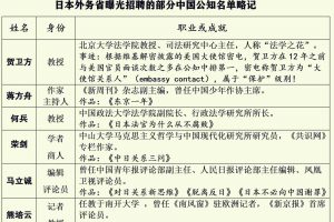
综合媒体6月8日报道,日本外务省官网近日公布了其下属独立行政法人“国际交流基金会”的业务实际评估报告。报告显示,2008年,日本“国际交流基金会”针对中国在社会舆论及媒体界有较强影响力的个人推出了一个赴日参观考察项目,截至2016年共有144人被邀请,其中包括73名个人和71名团体成员。
其中,学者何兵,作家熊培云、蒋方舟,记者段洪庆、马国川的名字在列,报告也被认为是他们回到中国后在宣传日本方面的“成绩报表”。
报告“中国人邀请情况”一栏显示,熊培云2014年受邀赴日。2016年3月到中国后,他出版《西风东土》提出“日本是中国的一味药。至于药性如何,很大程度上取决于中国对日本的态度。”
2015年的受邀者蒋方舟,在20多岁的时候就以作家身份获得很高的评价。蒋方舟在受邀访日期间,与作家西木正明进行了对谈演讲会,得到了《日本经济新闻》《东京新闻》等媒体的报道,并获得很大的反响。交流之后,蒋方舟把经历写成《东京一年》。
蒋方舟曾就此书接受采访表示,2015年底自己对写作产生了怀疑,正好当时日本国际基金会邀请她到东京交流一年,每个月提供约有2万元人民币的补助,于是她在2016年前往日本东京。而她当时的工作就是“什么也不用做”,2017年这本记录了蒋方舟东京生活的《东京一年》就出版了。
此事曝光后,中国网友认为,蒋方舟是“拿钱办事”,收了日本外务省的资金支持为日本做文宣,更有人质问“日元好赚吗?”。
对此,蒋方舟6月7日发微博承认自己在2016年参加了由日本国际交流基金会举办的交流活动,后将旅居经历写成书,但称此次交流为公开正常的文化交流,旨在推进中日友好交流。
6月8日,蒋方舟在微博中表示,“日本二战犯下罪行,至今没有道歉,这一点不可原谅也毋庸置疑”,称日本国际交流基金会活动是为推进与中国的文化交流,书中记录的是自己一人的旅居经历。她还称,“我尊重为国家发声的网友,相信误解总会过去,我也衷心祝福祖国,希望国家越来越好。”
事件持续发酵,中国媒体《环球时报》总编辑胡锡进认为,不能因他们参加了西方国家出资的交流活动,就对他们加以指责。但这一说法被网友批评是“为公知洗地”。
有网友称“胡锡进最厉害的就是左摇右摆,是人也是鬼,左右逢源,即爱国也卖国。”还有网友称“批评公知都被环时扣上否定开放的帽子了。”有网友质问“你就是想自保吧?去日本收钱也有你一份啊。”
被称为中国网军组织的“帝吧官微”称,“日本外务省的事,胡锡进也要来掺一脚,名单里面已经有人犯事被革职了,老胡为何非要背这样的锅?”
对于这些言论,胡锡进随后发文反驳称指责他帮公知洗地的说法不客观。他在文中特别强调,任何人在参与信息交流的同时,“决不能离开中国和中国人民利益的本位”。




